试用期员工管理实务指南
发布日期:
2025-07-21

试用期是劳动关系建立初期的重要阶段,也是用人单位和劳动者互相评估、双向选择的窗口期。从我们过往处理的案例来看,将试用期管理作为“合规入口”,不仅有助于提升招聘效能,更能有效规避后续用工纠纷。

《劳动合同法》虽然规定:员工若不符合录用条件,用人单位可依法单方解除劳动合同,且无需支付经济补偿。但试用期管理的真正目标,并非“轻易辞退”,而在于建立一套合规、清晰、可操作的人才筛选与适应机制。

01

合法有效约定试用期

1.试用期必须在劳动合同期限内

《劳动合同法》第十九条第四款,“试用期包含在劳动合同期限内。劳动合同仅约定试用期的,试用期不成立,该期限为劳动合同期限。”同时,试用期有效的前提是签订书面劳动合同。

2.试用期期限

《劳动合同法》第十九条第一款、第三款,“劳动合同期限三个月以上不满一年的,试用期不得超过一个月;劳动合同期限一年以上不满三年的,试用期不得超过二个月;三年以上固定期限和无固定期限的劳动合同,试用期不得超过六个月。以完成一定工作任务为期限的劳动合同或者劳动合同期限不满三个月的,不得约定试用期。”

3.约定试用期的次数

根据《劳动合同法》第十九条第2款,“同一用人单位与同一劳动者只能约定一次试用期。”

4.试用期不得低于一定的工资标准

根据《劳动合同法》第二十条规定,“劳动者在试用期的工资不得低于本单位相同岗位最低档工资或者劳动合同约定工资的百分之八十,并不得低于用人单位所在地的最低工资标准。”

5.不得约定违约金或服务期

根据《劳动合同法》第二十二条规定,“用人单位为劳动者提供专项培训费用,对其进行专业技术培训的,可以与该劳动者订立协议,约定服务期。”故除涉及专项培训费用协议的情况外,试用期内不得强行约定违约金或服务期限制。

6.不得随意解除劳动合同

根据《劳动合同法》第三十九条,“劳动者有下列情形之一的,用人单位可以解除劳动合同:(一)在试用期间被证明不符合录用条件的;......”表明用人单位在试用期内解除合同仍需有合法理由,不能无故辞退员工。

7.试用期不得任意延长

《劳动合同法》中规定的试用期为法定期限,用人单位不得以任何理由延长试用期,一旦超过规定时长,超出的部分无效,且需要承担相应的责任。《劳动合同法》第八十三条,“用人单位违反本法规定与劳动者约定试用期的,由劳动行政部门责令改正;违法约定的试用期已经履行的,由用人单位以劳动者试用期满月工资为标准,按已经履行的超过法定试用期的期间向劳动者支付赔偿金。”

8.试用期员工的社会保险

试用期应该按照法律规定给员工缴纳社会保险。《社会保险法》第58条规定,用人单位应当自用工之日起三十日内为其职工向社会保险经办机构申请办理社会保险登记。社保缴纳是用人单位的法定义务,在这里是不区分“试用期员工”和“转正员工”,统一的办理时限都是自用工之日起的三十日内。

9.第二次入职的前员工能否约定试用期

针对离职人员再次入职是否可以约定试用期的问题尚没有较为确定的裁判标准,对《劳动合同法》第十九条第二款的“同一用人单位与同一劳动者只能约定一次试用期”存在理解分歧,即该款规定是否仅限于同一段劳动关系持续期间。结合我们在处理劳动争议中的实践以及对司法案例梳理,法院在认定类似问题时最主要考虑的要素归纳为时间和岗位。时间是指两段劳动关系的间隔时间对于长期离职后再次入职的,例如间隔两三年,重新约定试用期较易获得法院支持,离职时间较短后再次入职,约定试用期有被认定构成违法约定试用期的风险。离职时间较长,则劳动者的身体状况、思想品格是否改变,技术技能是否增长,是否能胜任再次入职的岗位和工作,是否能适应当下的工作环境等等都是用人单位需要重新考察的因素,即使应聘的是原岗位,用人单位对离职较长时间后又新入职的员工约定试用期也存在一定的合理性,符合立法目的。岗位是指前后两次入职的岗位是否相似或相同虽然《关于〈劳动法〉若干条文的说明》第二十一条实质上规定了再次就业时改变劳动岗位或工种的劳动者可以约定试用期,但在已有判决中检索发现法院基本上不用此条进行说理。结合以上案例,我们认为法院在综合认定工作内容、薪资等情况后,认为如果间隔时间较短且前后岗位一致或相似的,再次约定试用期的合理性和合法性欠妥。除此之外,用人单位管理体系是否变动、劳动者自身情况是否发生变化、前一次试用期是否已经完成等等都可能纳入法院对此问题的考量。综上,在尚无更细致、明确的规定前,再次入职后约定试用期如何适用在实践中仍处在探索阶段,因此,用人单位在就员工再次入职后设置试用期时需要尽可能地谨慎。首先,试用期的期限应当严格限制在《劳动合同法》第十九条第一款规定的范围内,并按照法律规定发放试用期工资。其次,在同一段关系中用人单位若安排劳动者调岗等,不能以再次考察劳动者能力等为由再次约定试用期或延长试用期。对于离职后再次入职的员工,若间隔两三年以上的可以重新约定试用期,但需要在劳动合同等必要文本上就为何约定试用期的理由,围绕具体情况进行简单的描述。间隔时间较短的不建议重新约定试用期。最后,由于不同的法院会存在不同的解读,再次约定试用期的行为依旧会存在风险。用人单位可以采取其他灵活的方法对劳动者进行考察,不止局限在“试用期”这一种手段。

02

试用期不符合录用条件的运用


根据《劳动合同法》第三十九条第一款,“劳动者有以下情形之一的,用人单位可以解除劳动合同:(一)在试用期间被证明不符合录用条件的;……”用人单位要想利用“不符合录用条件”在试用期内辞退员工,需要注意以下问题:

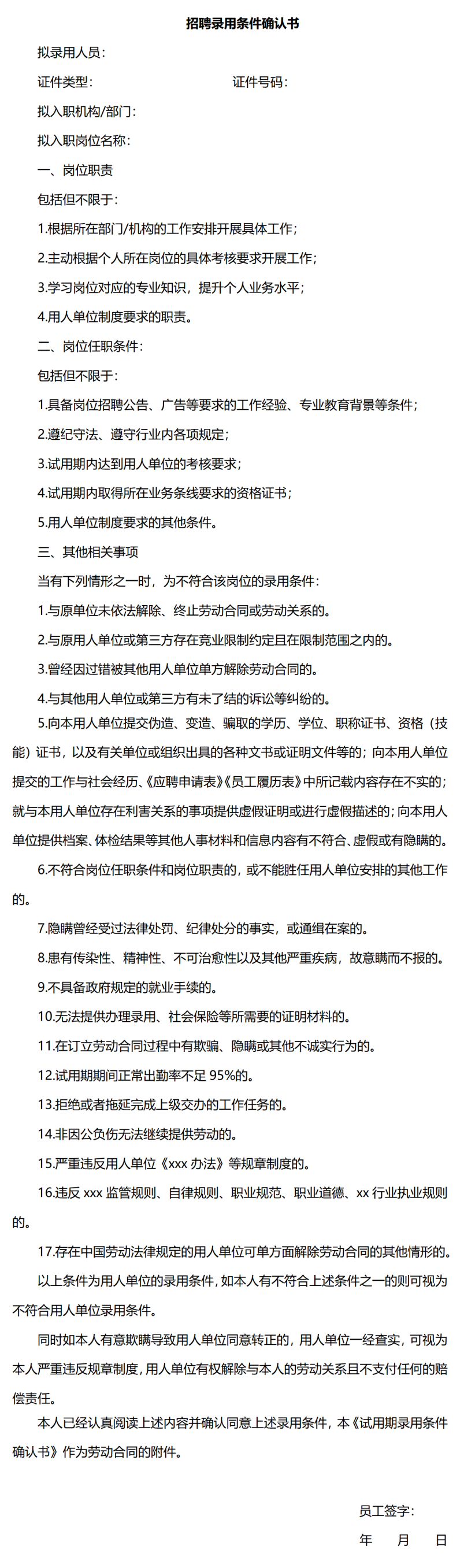
1.制定合法、清晰、明确的录用条件

用人单位要以不符合录用条件解除劳动合同,首先应当明确录用条件是什么。对于录用条件的设定,无论是在招聘广告还是职位说明书中,都应当清晰、明确。另外,对于录用条件的设定应当合法合理。

2.录用条件应当公示,并由劳动者签收

用人单位的录用条件应当进行公示,应当让劳动者知悉。为了留存公示的证据,建议用人单位在岗位说明上签名,以证明劳动者已知悉录用条件,新员工需签收确认录用条件。

签收录用条件就是要让员工知道用人单位的录用条件。从法律的角度来说,就是用人单位有证据证明员工知道了本单位的录用条件。

公示的方法有以下几种:(1)招聘员工时向其明示录用条件,并要求员工签字确认;(2)劳动关系建立以前,通过发送聘用函的方式向员工明示录用条件,并要求其签字确认;(3)在劳动合同中明确约定录用条件或不符合录用条件的情形;(4)规章制度中对录用条件进行详细约定,并将该规章制度在劳动合同签订前进行公示。

3.建立有效可行的试用期考核制度

用人单位以不符合录用条件解除劳动合同,往往与试用期期间的一些考核成绩挂钩。实践中,用人单位往往缺乏明确的考核标准,因此被判定违法解除劳动合同。建议用人单位制定具体准确的考核办法和标准,并对考核结果进行记录,并予以公示,这样使考核结果有理有据、客观公正。一旦劳动者考核不合格,用人单位就可以与之解除劳动合同。

03

有关试用期管理相关范本参考

试用期员工管理实务指南

作者:余燕、宋丽芹